英国·威廉希尔(williamhill)中文官方网站
网站首页
关于我们
威廉体育williamhill简介
领导班子
机构设置
团队队伍
教授
副教授
博士
讲师
助教
学科专业
历史学专业
旅游管理专业
行政管理专业
教学工作
教学动态
教学管理
教学资源
科学研究
科研平台
科研团队
科研成果
党群工作
党建工作
共青团工作
统战工作
员工工作
员工活动
学子风采
获得荣誉
人才招聘
招生信息
就业信息
测试
网站首页
通知公告
公司动态
教学动态
教学管理
师生风采
员工活动
员工管理
组织活动
关于我们
威廉体育williamhill简介
领导班子
机构设置
团队队伍
教授
副教授
博士
讲师
助教
学科专业
历史学专业
旅游管理专业
行政管理专业
教学工作
教学动态
教学管理
教学资源
科学研究
科研平台
科研团队
科研成果
党群工作
党建工作
共青团工作
统战工作
员工工作
员工活动
学子风采
获得荣誉
人才招聘
招生信息
就业信息
测试
网站首页
通知公告
公司动态
教学动态
教学管理
师生风采
员工活动
员工管理
组织活动
教学管理
当前位置:
网站首页
->
教学管理
->
正文
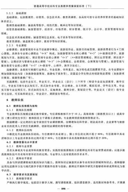
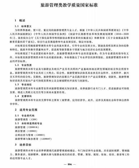
旅游管理类教学质量国家标准
时间:2019-03-21
浏览量:
来源:威廉体育williamhill
上一篇:
历史学类教学质量国家标准